Skip to main content
Office of Inspector General
Pension Benefit Guaranty Corporation
Menu
Home
About
About PBGC OIG
Leadership
OIG Mission
Office of Audit
Office of Investigations
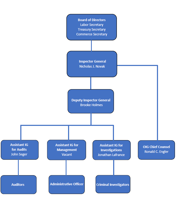
Organization Chart
Reports & Library
All Reports
Open Recommendations
FAQ
Contact Us
WHISTLEBLOWER PROTECTION
REPORT FRAUD, WASTE, & ABUSE
Sitewide Search
(optional)
Breadcrumb
Home
About
Organization Chart
Image